《乘用车新车售前检查服务指引(试行)》发布PDI服务得以规范
中鉴至诚机动车鉴定评估(郑州)有限公司2018-11-13浏览:1718次
《乘用车新车售前检查服务指引(试行)》发布PDI服务得以规范
规范服务是汽车行业健康发展的需求。该指引将进一步规范汽车售前检查行为,保护消费者和经销商合法权益,促进国内汽车流通行业发展。此前新车售前检查标准缺失的“痛点”或将成为指导行业健康发展的“要点”。
PDI法律纠纷案件日益增多,《指引》送来及时雨
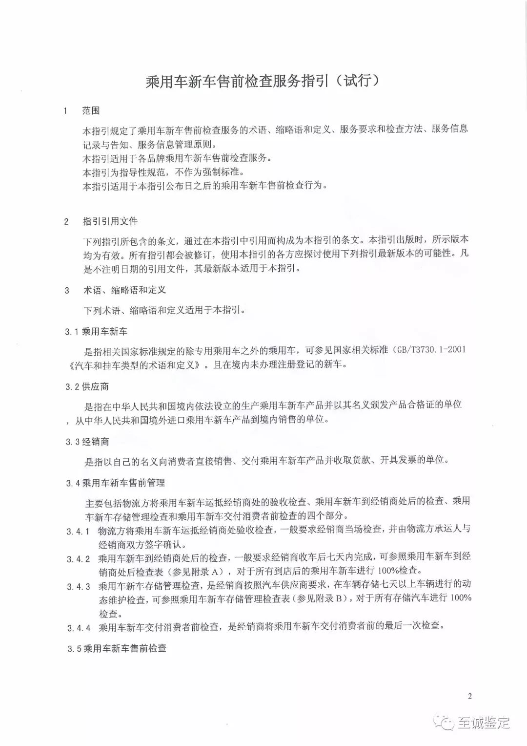
乘用车作为生活中的重要交通工具,其产品质量关系到人身和财产安全。由于我国尚没有乘用车新车售前检查相关法律规定和标准,汽车行业也没有统一的乘用车新车售前检查行业标准,涉及乘用车新车售前检查的相关法律纠纷案件日益增多。针对该类法律纠纷,司法机关就乘用车新车售前检查是否有行业标准和乘用车新车PDI与一般检查、维修的差别等专业问题多次向协会征询行业意见。根据司法机关的建议和行业诉求,协会在2016年7月组成专家组起草《指引》,经过三次开会集中修改,并在2017年2 月14日在协会网站公示征求意见,3月10日正式发布。
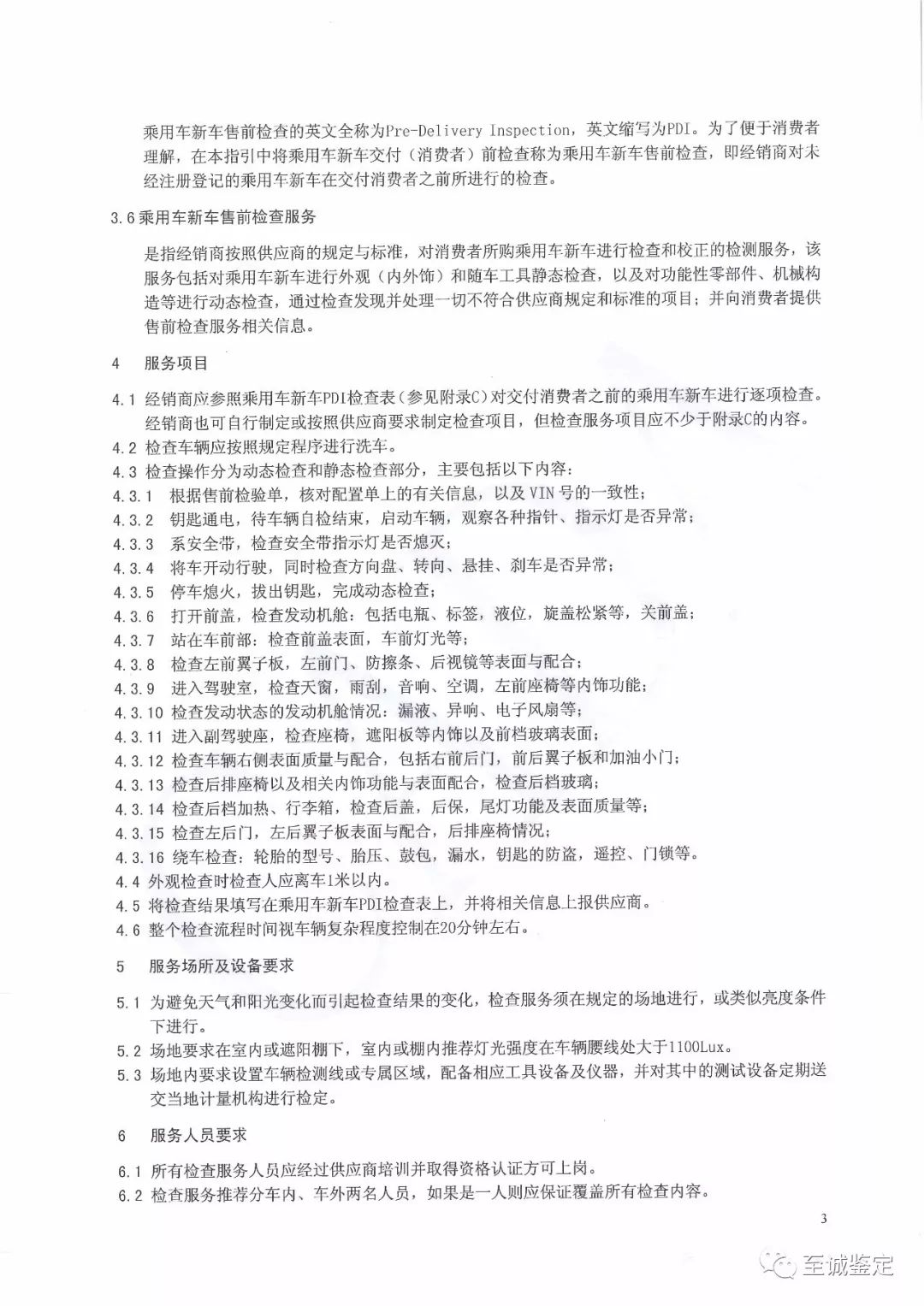
经销商对乘用车新车进行的售前检查,行业通称为PDI,PDI是国际上通行的做法,也是汽车行业独特的服务,其目的是“为消费者提供一辆合格的车”。目前,我国各品牌乘用车新车PDI在内容、流程、信息告知等方面不尽相同。为了规范各品牌乘用车新车PDI工作,推动汽车行业规范健康发展,根据司法机关的建议和行业诉求,协会组织行业专家编制了《乘用车新车售前检查服务指引》,明确乘用车新车PDI项目、流程,区分乘用车新车PDI与一般检查、维修的不同;规范乘用车新车PDI的修补、校正、更换等行为,确保乘用车新车产品质量;清晰告知乘用车新车PDI相关信息,保护消费者合法权益。
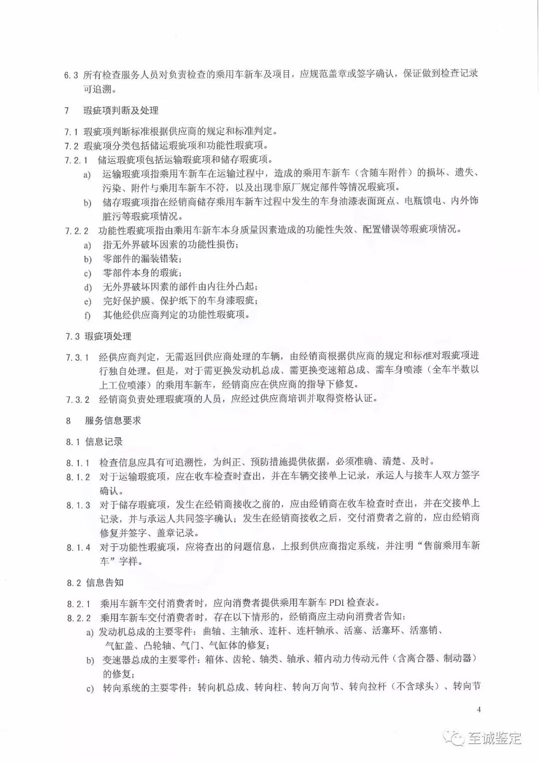
《指引》正式出台对行业服务起到了规范指导。此前,我国各品牌乘用车新车PDI在内容、流程、信息告知等方面不尽相同,由此引起的消费者与经销商间的纠纷诉讼近年来呈上升之势,亟待一项行业统一的标准出台,规范新车售前检查服务,保护各方权益。鉴于此,指引也会大大提升行业服务标准。
《指引》解决行业后顾之忧助推汽车新车销售市场发展
自2016年6月起,由协会牵头组织汽车品牌厂商、经销商集团、汽车行业专家、法律专家和媒体代表等机构或人员,先后多次集中研讨,就乘用车新车售前检查标准起草制定展开热议,后经专家反复修订、面向社会公开征集意见,最终定稿成型。《指引》明确了乘用车新车PDI项目、流程,区分乘用车新车PDI与一般检查、维修的不同;规范乘用车新车PDI的修补、校正、更换等行为,确保乘用车新车产品质量;清晰告知乘用车新车PDI相关信息,保护消费者合法权益。
新车售前检测指汽车供应商要求其授权经销商在将新车交付给购车者前,对新车进行全面检查和校正的一项必经测验程序。国际通行的PDI检查一般包括运输模式的解除、发动机舱检查、车辆底盘检查、车辆内外检查、车辆功能性检查、道路测试等。若检测中出现任何问题,授权经销商将依据汽车供应商的要求酌情进行技术处理,如采取校正故障、更换配件、必要时更换车辆等不同措施,从而使交付的新车达到汽车生产厂家的新车出厂标准。
《指引》就范围、指引引用文件、术语缩略语和定义、服务项目、服务场所及设备要求、服务人员要求、瑕疵项判断及处理要求、服务信息要求以及服务信息管理要求等进行了明确规范,其中重点阐述了信息记录、信息告知的相关条款,对运输、存储、功能性瑕疵,全车主要零部件及修复率计算等作出了系统性描述。
《指引》的推出将更好地满足消费者的购车需求,减少诉讼隐患,保证消费者合法权益。对经销商而言,作为目前汽车厂商对委托主体在新车交付过程中也享有合法权益,最终实现汽车流通行业规范健康的发展。
2017年是汽车市场规范发展年,在汽车流通市场中,规范、优质的服务将会成为助力汽车市场健康发展的动力。
《指引》全文如下

